• 23263阅读
  • 22回复

[义乌故事]地下商城怎么啦?秀里藏针? [复制链接]

上一主题 下一主题
 

发帖
121
奖学金
207
威望
2760
微信分享到朋友圈 图酷模式 只看楼主 倒序阅读 腔主  发表于: 2021-05-11
马上注册,结交更多好友,享用更多功能,让你轻松玩转义乌十八腔,更多精彩评论请登录后查看。
  已有账号?点击登录
关闭
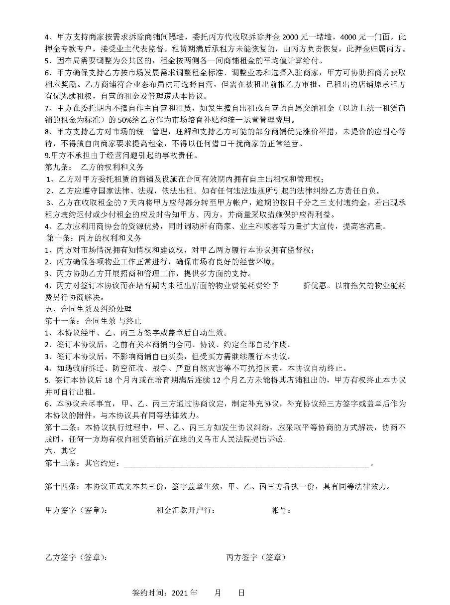
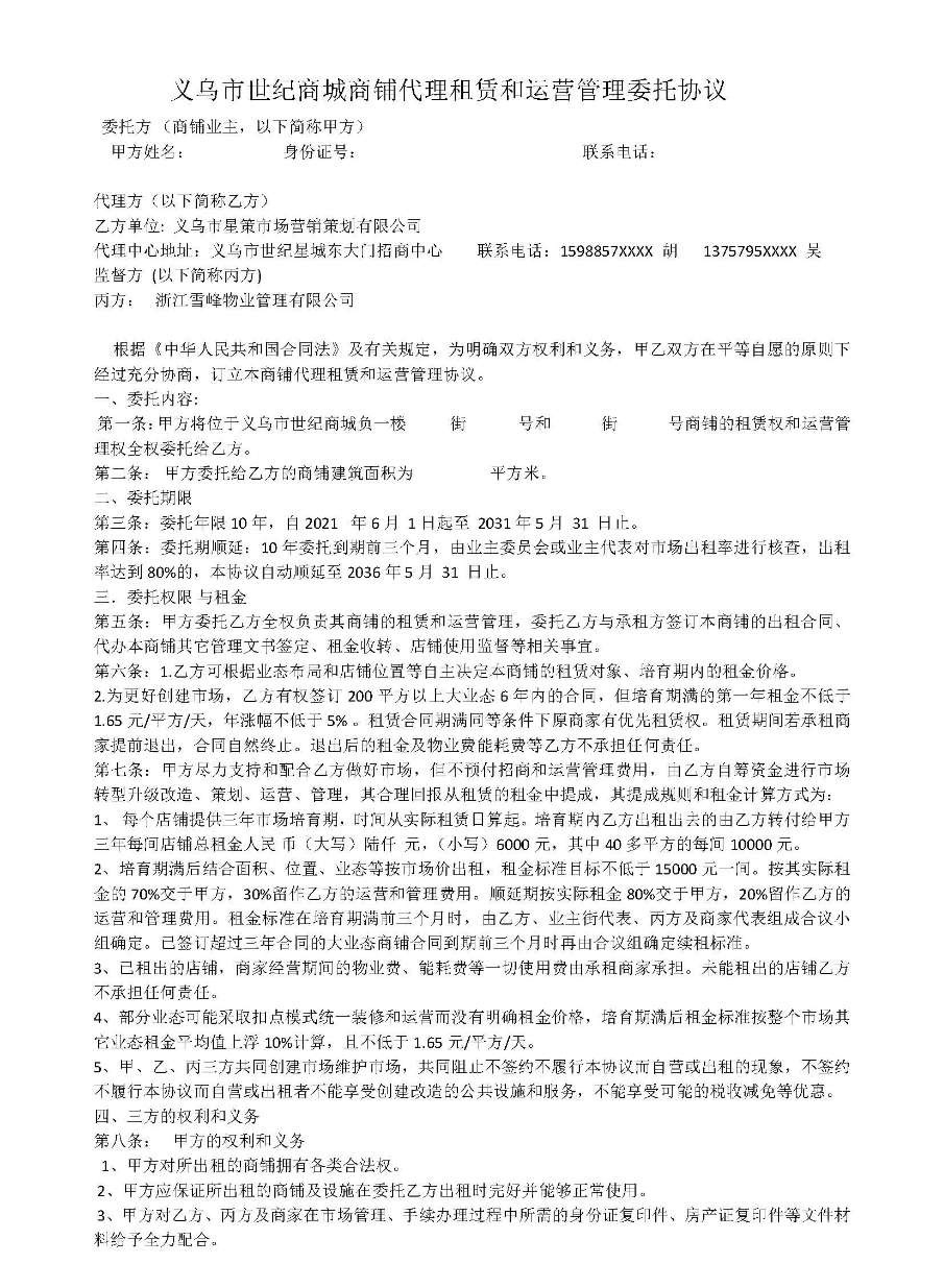
本人眼拙,看不懂这操作,合约条款奉上,希望腔友们指点迷津!


45条评分威望+45
萌萌萌萌哒萌萌 威望 +1 - 2021-05-12
无情谷 威望 +1 - 2021-05-12
凑你自己 威望 +1 - 2021-05-12
楷哥 威望 +1 - 2021-05-12
程嘉豪丶 威望 +1 - 2021-05-12
中途退出封号 威望 +1 - 2021-05-12
爱吃糖的小孩 威望 +1 - 2021-05-12
~乌伤大雅~ 威望 +1 - 2021-05-12
被狼诱惑的莲 威望 +1 - 2021-05-12
茗一坊烘焙 威望 +1 - 2021-05-12
特别声明:帖子及回帖全部内容为论坛用户自行上传发布并承担相应的法律责任,不代表本网站观点和立场,本网站仅提供信息存储服务。任何用户如认为页面上的特定内容涉及侵权,可通过页面底部侵权投诉指引向我们进行投诉。
本帖共有22条回复,请登录后查看。
  已有账号?点击登录
快速回复
限100 字节
如果您提交过一次失败了,可以用”恢复数据”来恢复帖子内容