设为首页
客户端
下载客户端
广告联系
登录
|
注册
下次自动登入
忘记密码?
社区服务
积分竞拍
道具中心
统计排行
基本信息
管理团队
管理统计
在线会员
会员排行
版块排行
帖子排行
帮助
个人中心
帖子
日志
用户
版块
帖子
搜 索
快捷通道
关闭
您还没有登录,快捷通道只有在登录后才能使用。
立即登录
还没有帐号? 赶紧
注册一个
全站首页
论坛
手机版
求职招聘
百姓话题
都市男女
乐活义乌
谈婚论嫁
口水楼市
装修大本营
亲子乐园
车友会
驴友户外
摄影
水墨江南
紫色梦幻
绿之印象
默认
黑色旋风
新帖
精华
>
百姓话题
>
义乌中学在省内排名确实不太行
发帖
回复
返回列表
新帖
7463
阅读
6
回复
[义乌故事]
义乌中学在省内排名确实不太行
[复制链接]
上一主题
下一主题
离线
用户3105554
UID:3105554
注册时间
2016-06-01
最后登录
2024-06-13
发帖
86
搜Ta的帖子
精华
0
奖学金
93
威望
165
打卡
今日未打卡
访问TA的空间
加好友
用道具
贫农
关闭
个人中心可以申请新版勋章哦
立即申请
知道了
发帖
86
奖学金
93
威望
165
加关注
发消息
微信分享到朋友圈
打开微信扫一扫
如何扫描分享
图酷模式
只看楼主
倒序阅读
腔主
发表于: 2021-09-23
马上注册,结交更多好友,享用更多功能,让你轻松玩转义乌十八腔,更多精彩评论请登录后查看。
立即注册
已有账号?
点击登录
关闭
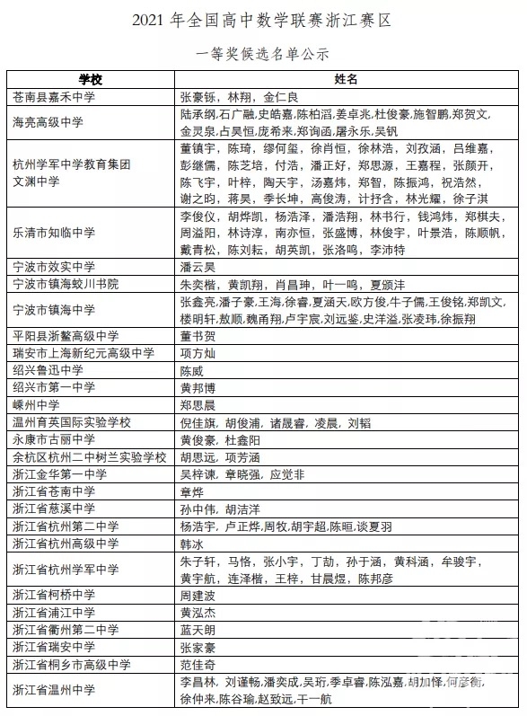
最近有一份名单在朋友圈迅速刷屏,这是2021年全国高中数学联赛浙江赛区的一等奖候选公示名单。
都说数学是检验学霸的试金石,数学竞赛的成绩也能反映出一个学校的真实实力和水平。除了学军,镇海这种牛校外,咱们隔壁的柯桥,永康,浦江都有学生入围。义乌在周边经济上是当之无愧的领头羊,这教育这块有点下头啊,这城区动不动3万的房价,匹配上这个教育资源,大家怎么看?
图片:2_3105554_1632357538683154.jpg
共
2
条评分
,
威望
+2
陈自然
威望
+1
-
2021-09-23
用户3105554
威望
+1
-
2021-09-23
特别声明:帖子及回帖全部内容为论坛用户自行上传发布并承担相应的法律责任,不代表本网站观点和立场,本网站仅提供信息存储服务。任何用户如认为页面上的特定内容涉及侵权,可通过页面底部侵权投诉指引向我们进行投诉。
回复
举报
本帖共有6条回复,请登录后查看。
立即注册
已有账号?
点击登录
发帖
回复
返回列表
快速回复
限100 字节
如果您在写长篇帖子又不马上发表,建议存为草稿
您目前还是游客,请
登录
或
注册
进入高级模式
文字颜色
回复时多说几句,这会让你的发言更受关注!(我们提倡更有价值的回帖(*^_^*)……)
写好了,发布
回复后跳转到最后一页
美食
|
旅游
|
亲子
|
汽车
|
装修
|
摄影
隐藏
快速跳转
版块导航
百姓话题
都市男女
乐活义乌
亲子乐园
车友之家
口水楼市
装修大本营
谈婚论嫁
爱心公益
意见建议
关闭
关闭
选中
1
篇
全选
请选择如下方式登录十八腔
打开 十八腔手机APP - 消息 - 扫一扫
二维码已失效
点击刷新
>
扫描成功
关闭