• 30583阅读
  • 54回复

[义乌故事]加价70万元买下车门华润悦府?项目方否认了! [复制链接]

上一主题 下一主题
 

发帖
2319
奖学金
3881
威望
88041
微信分享到朋友圈 图酷模式 只看楼主 倒序阅读 腔主  发表于: 2021-09-04
马上注册,结交更多好友,享用更多功能,让你轻松玩转义乌十八腔,更多精彩评论请登录后查看。
  已有账号?点击登录
关闭
华润悦府“指标”加价70万元,
与开发商签合同?
没有的事,
千万不要上当!


有读者向本报反映,近日有人向其推销华润悦府的“指标”,可以加价拿到房源。对方声称,华润悦府4.2万元/㎡起,购买需125㎡起,只需加价70万元就可以拿到房源,与开发商签订合同。


华润悦府位于义乌下车门区块,将打造主城区“未来社区”,项目尚未入市便备受市场关注。尽管华润连展厅都没开放,预售证也尚未获批,但市场上早已有人说能拿到选房“指标”。此前也有读者反映,有人兜售华润悦府“指标”,有人说华润悦府指标需要40万元,选不到就退款。而在另一人口中,华润悦府不仅可以选任意面积、楼层和栋数,“指标”费用高达135万元。



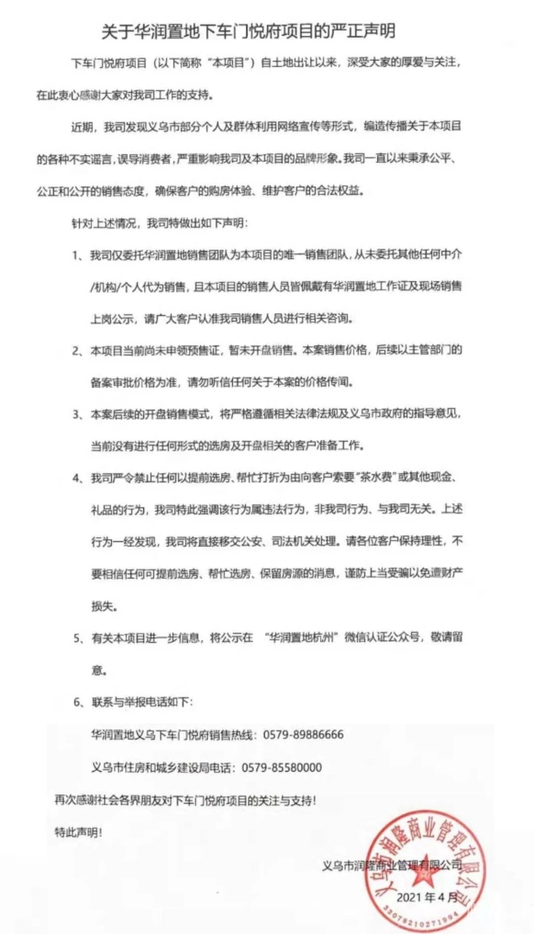
由于意向购买华润悦府的市民较多,不法分子也将目光瞄上了他们。华润悦府相关负责人提醒,所谓“指标”费用都是骗局,请市民千万不要上当。华润悦府早在今年4月就发出严正声明,针对部分个人和群体编造传播的不实谣言予以回应,声明并未委托任何中介、机构和个人销售,且项目并未取得预售许可证,暂未开盘销售,价格传闻不实。关于所谓提前选房、帮忙选房、保留房源的行为,华润强调属于违法行为,一经发现将移交公安、司法机关处理,请市民保持理性,谨防上当受骗。

事实上,根据目前义乌“公证摇号”的政策,华润悦府在市场的高关注度下,登记人数与其预售房源数相比大概率会超过1:1,进行“公证摇号”的可能性极大。由义乌公证处负责办理意向购房人登记名单保全公证以及公证摇号排序选房,过程及结果均有义乌市公证处监督公证,不存在暗箱操作的可能,“指标”费用骗局不攻自破。

今年8月12日,义乌市建设局也发布《温馨提醒》,告知广大市民不要听信市场上所谓“交钱可以帮忙拿到内部房源”、“不交钱不能通过资格审核”、“交钱可以提早选房”、“加钱可更名”等谣言。如有相关情况发生,及时向公安局报案,以免遭受不法侵害;涉及中介公司的,可向义乌市建设局举报。

来源:金报义乌
记者:何晓峰
41条评分威望+41
夜空瞳孔 威望 +1 - 2021-09-07
鸶红 威望 +1 - 2021-09-07
黄保长 威望 +1 - 2021-09-05
扎心了老铁 威望 +1 - 2021-09-05
说好了不见面171 威望 +1 - 2021-09-05
程嘉豪丶 威望 +1 - 2021-09-05
萌萌萌萌哒萌萌 威望 +1 - 2021-09-05
超越时空隧道 威望 +1 - 2021-09-05
楷哥 威望 +1 - 2021-09-05
陈叔 威望 +1 - 2021-09-05
特别声明:帖子及回帖全部内容为论坛用户自行上传发布并承担相应的法律责任,不代表本网站观点和立场,本网站仅提供信息存储服务。任何用户如认为页面上的特定内容涉及侵权,可通过页面底部侵权投诉指引向我们进行投诉。
本帖共有54条回复,请登录后查看。
  已有账号?点击登录
快速回复
限100 字节
如果您提交过一次失败了,可以用”恢复数据”来恢复帖子内容