• 8619阅读
  • 2回复

[义乌故事]中央公馆园区物业服务招聘公告 [复制链接]

上一主题 下一主题
 

发帖
1031
奖学金
1298
威望
14615
微信分享到朋友圈 图酷模式 只看楼主 倒序阅读 腔主  发表于: 2022-11-02
马上注册,结交更多好友,享用更多功能,让你轻松玩转义乌十八腔,更多精彩评论请登录后查看。
  已有账号?点击登录
关闭
中央公馆坐落于浙江省义乌市通惠门路 83 号,占地面积:30989.1 平方米,总建筑面积: 177912 平方米;其中:高层住宅 98926 平方米,商业用房 8776 平方米,地下车库 69450 平方米,地下车位 1199 个,物业管理用房 760 平方米。园区内有 7 幢住宅楼,业主 762 户,店面商户 118 户,共 880 户。
一、报名条件:
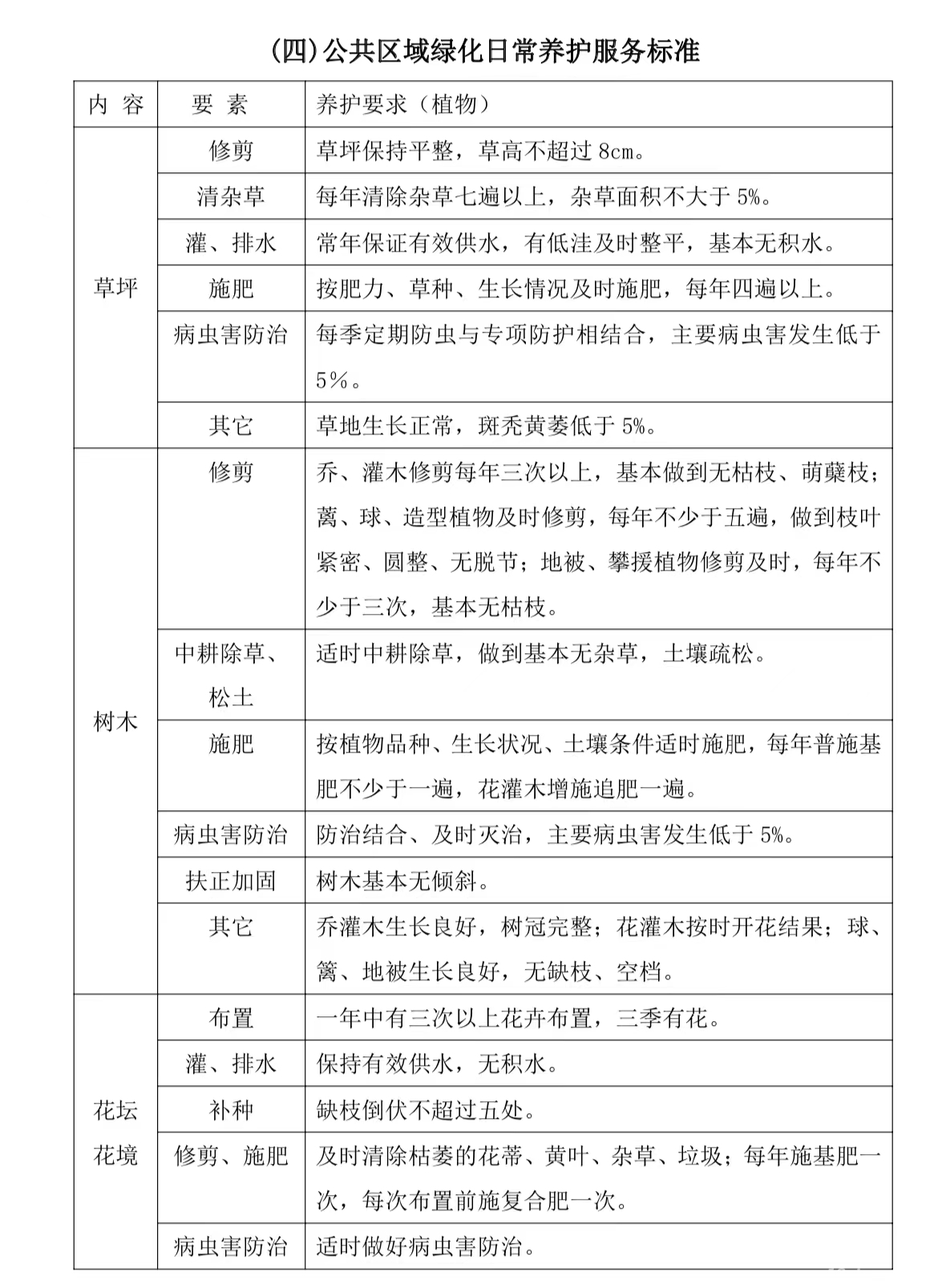
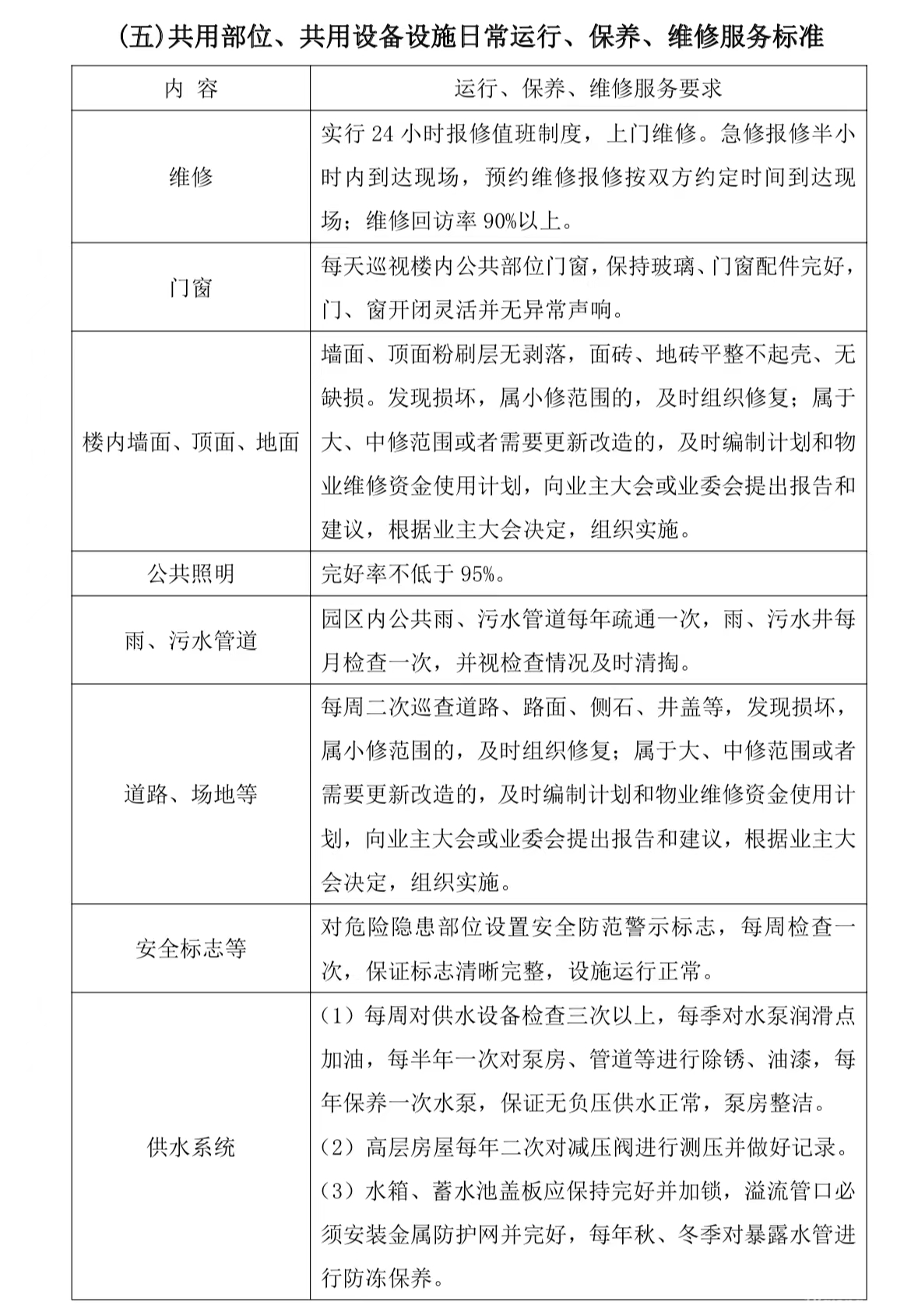
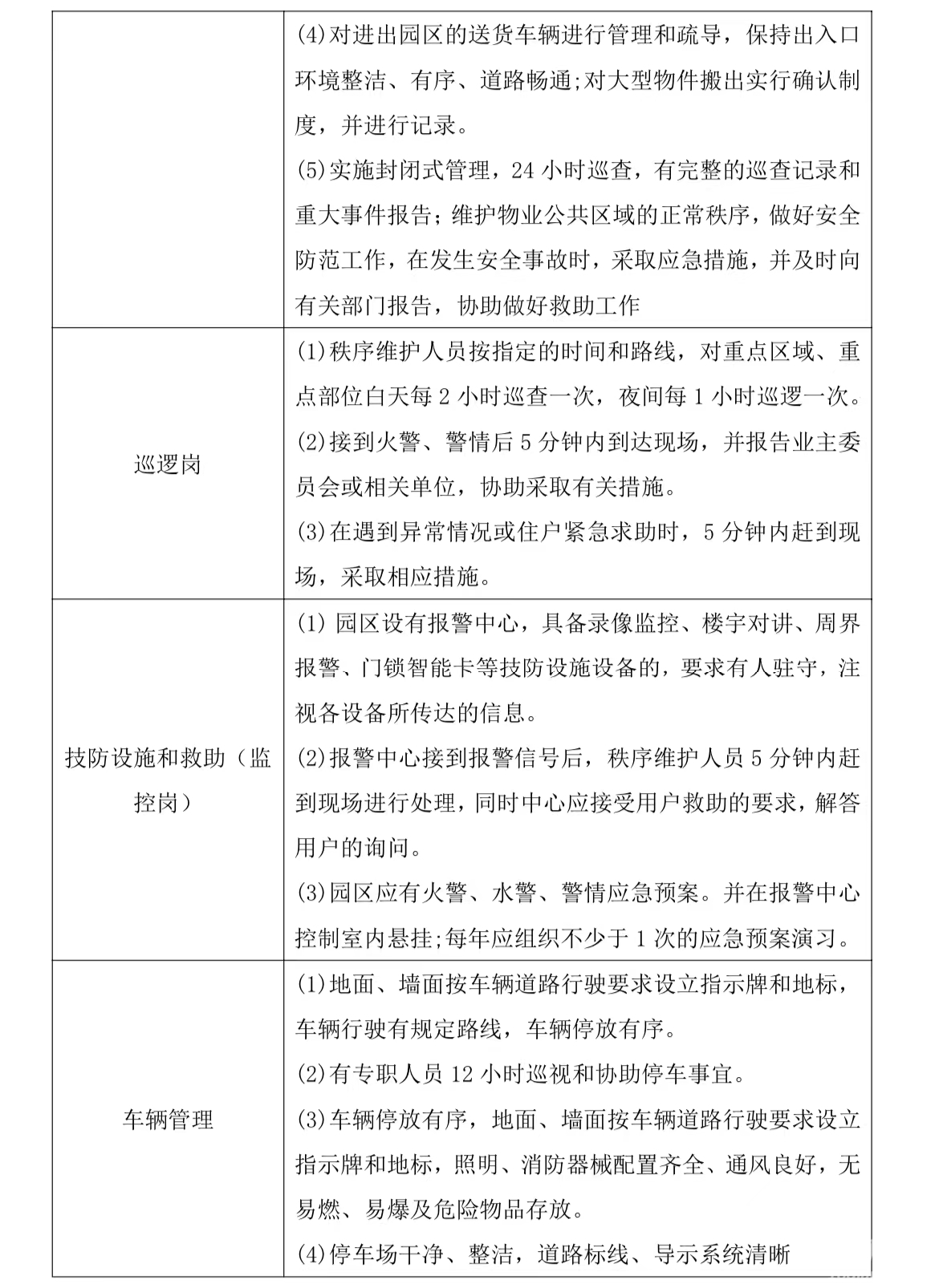
能提供附件物业服务标准的企业均可报名(详见附件)。
二、获取招聘文件的时间和地点:
1、有意向的物业服务企业,于 2022 年 11 月 2 日至 11 月 18 日下午 16 时前
到小区报名并获取招聘资料,资料费 600 元。
2、报名地址:中央公馆业委会办公室(报名时请携带法定代表人身份证复印件以及营业执照复印件加盖公章与原件相符,注册资本实缴证明)。
联系人:黄先生 13586960777。
3、应聘文件递交截止时间:2022 年 11 月 18 日下午 16 点止。
三、评审时间:
2022 年 11 月 19 日早上 9 点在本小区业委会办公室进行评分。
【备注】意向人还须具备以下条件:
1、提供未被“信用中国”(www.creditchina.gov.cn)、中国政府采购网(www.ccgp.gov.cn)列入失信被执行人、重大税收违法案件当事人名单、政府采购严重违法失信行为记录名单的证明材料。
2、意向应聘人只可单独申请,不可联合申请。
【特别提醒】
合同期限为三年,试用期为三个月,满意度测评每年一次,达不到三分之二,甲方有权解聘,其它未尽事宜以合同为准。

义乌市通惠门小区(中央公馆)业主委员会
2022 年 11 月 2 日
请输入描述
请输入描述
请输入描述
请输入描述
请输入描述
请输入描述
请输入描述
请输入描述


6条评分威望+6
特别声明:帖子及回帖全部内容为论坛用户自行上传发布并承担相应的法律责任,不代表本网站观点和立场,本网站仅提供信息存储服务。任何用户如认为页面上的特定内容涉及侵权,可通过页面底部侵权投诉指引向我们进行投诉。
本帖共有2条回复,请登录后查看。
  已有账号?点击登录
快速回复
限100 字节
如果您提交过一次失败了,可以用”恢复数据”来恢复帖子内容